A片无码
旧版入口
A片无码
A片无码概况
A片无码简介
现任领导
组织机构
师资队伍
院长信箱
书记信箱
人才培养
本科生培养
研究生培养
思政育人
科学研究
学科建设
科研动态
平台基地
党群工作
党建动态
党员发展
党员风采
工会活动
学生工作
学工动态
日常管理
学生风采
团学在线
校友工作
资料下载
招生就业
招就动态
本科生招生
研究生招生
就创服务
美育教育
美育动态
名家讲坛
美育展演
美育讲座
资料下载
党建资料
综合科资料
教学科资料
科研科资料
学生科资料
人才培养
旧版入口
A片无码
A片无码概况
A片无码简介
现任领导
组织机构
师资队伍
院长信箱
书记信箱
人才培养
本科生培养
研究生培养
思政育人
科学研究
学科建设
科研动态
平台基地
党群工作
党建动态
党员发展
党员风采
工会活动
学生工作
学工动态
日常管理
学生风采
团学在线
校友工作
资料下载
招生就业
招就动态
本科生招生
研究生招生
就创服务
美育教育
美育动态
名家讲坛
美育展演
美育讲座
资料下载
党建资料
综合科资料
教学科资料
科研科资料
学生科资料
本科生培养
教学动态
专业设置
研究生培养
培养动态
信息艺术与技术二级博士
艺术学硕士
专业硕士
思政育人
A片无码
A片无码概况
- A片无码简介
- 现任领导
- 组织机构
- 师资队伍
- 院长信箱
- 书记信箱
人才培养
- 本科生培养
- 研究生培养
- 思政育人
科学研究
- 学科建设
- 科研动态
- 平台基地
党群工作
- 党建动态
- 党员发展
- 党员风采
- 工会活动
学生工作
- 学工动态
- 日常管理
- 学生风采
- 团学在线
- 校友工作
- 资料下载
招生就业
- 招就动态
- 本科生招生
- 研究生招生
- 就创服务
美育教育
- 美育动态
- 名家讲坛
- 美育展演
- 美育讲座
资料下载
- 党建资料
- 综合科资料
- 教学科资料
- 科研科资料
- 学生科资料
A片无码新闻
通知公告
会议纪要
国际交流
- 学术交流
- 合作项目
- 会议研讨
专业
- 音乐表演
- 音乐学
- 信息可视化设计
- 文创产品设计
本科生培养
研究生培养
思政育人
培养动态
信息艺术与技术二级博士
艺术学硕士
专业硕士
研究生培养
A片无码
/
人才培养
/
研究生培养
/
正文
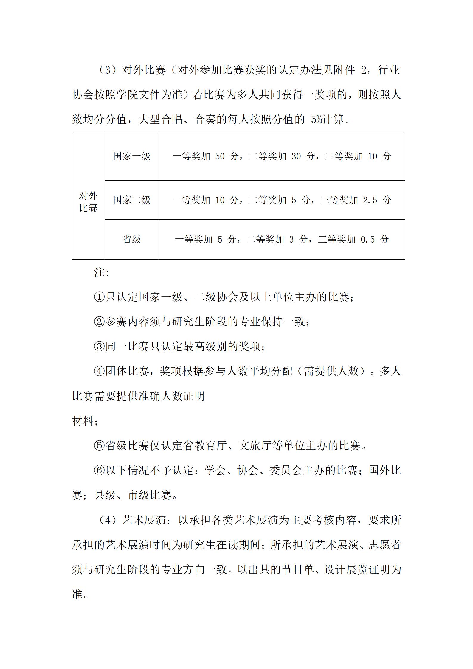
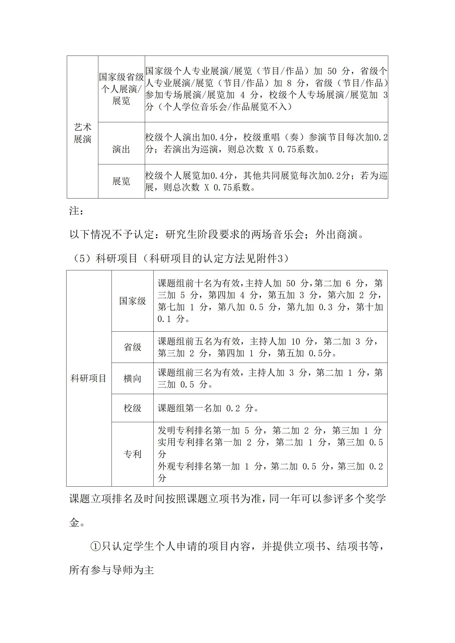
A片无码 研究生学业奖学金评定管理办法
发布时间:2022-05-06
发布人:范晓荣
阅读数: